AWO Schwerin
Instagram Instagram farbiges Logo
facebook facebook farbiges Logo
LinkedIn LinkedIn farbiges Logo
Navigation überspringen
  • News
  • Über uns
    • Vorstand
    • Leitung
    • Organigramme
    • Qualitätsmanagement
    • Spenden
    • Downloads
  • Fachbereiche
    • Kindertagesstätten
    • Jugend / Freizeit / Sport
    • Senioren und Pflege
    • Familienbildungsstätte
    • Beratung / Erziehung / Lebensbewältigung
    • Eltern-Kind-Zentrum & Bewegungsbad
  • Ehrenamt
  • Jobs
    • Pflege
    • Erzieher / Sozialpädagoge
    • Ausbildung / BFD / FSJ
    • Weitere Stellangebote
    • Praktika
  • Kontakt
Navigation überspringen
  • AWO Kreisverband
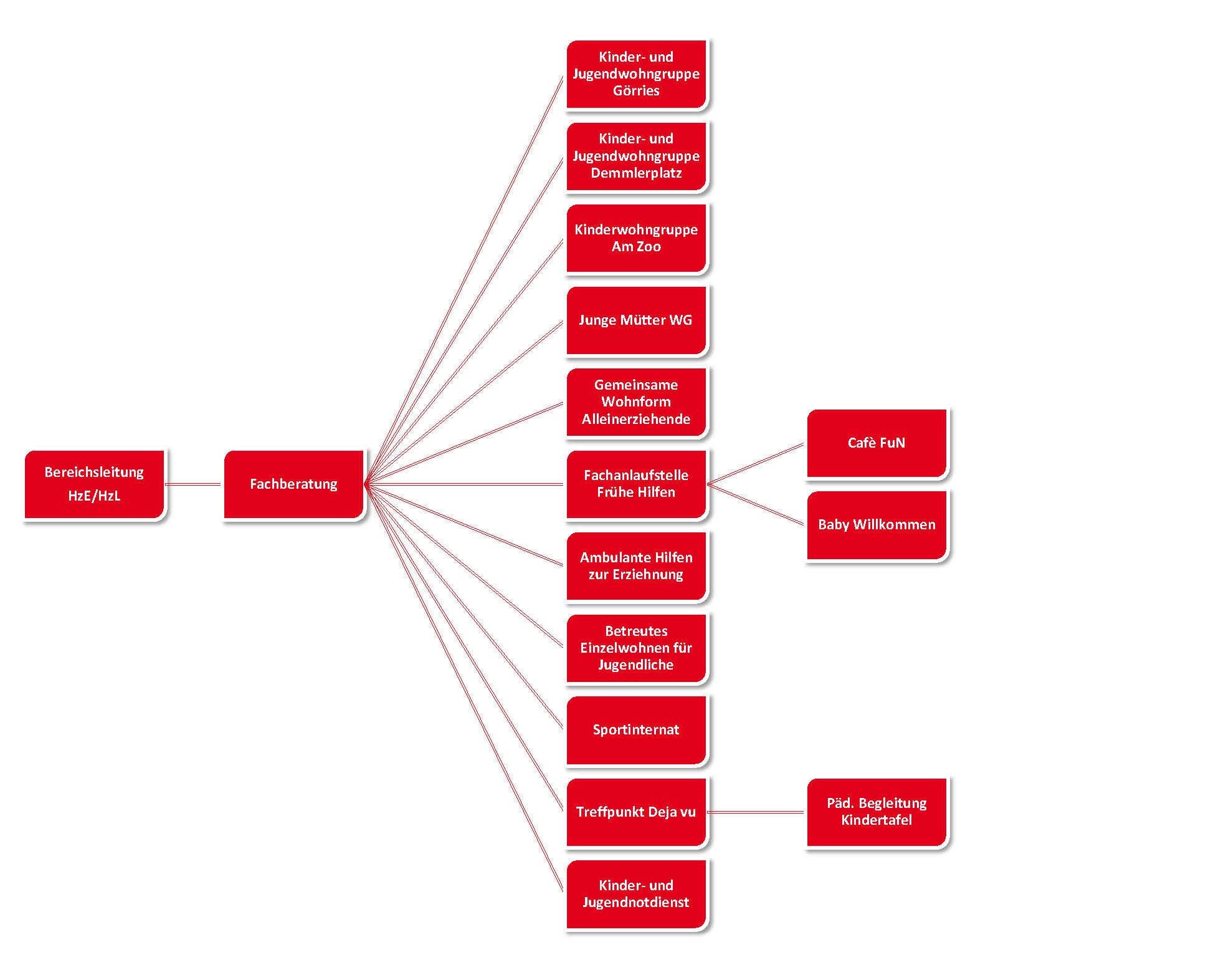
  • Bereichsleitung HzE/HzL
  • Bereichsleitung Beratung
  • Bereichsleitung KITA
  • Bereichsleitung Pflege
Privatsphäre-Einstellungen ändern

Kontakt

AWO-Soziale Dienste gGmbH-Westmecklenburg
AWO Kreisverband Schwerin-Parchim e.V.

Justus-von-Liebig-Straße 29
19063 Schwerin

Tel.: (0385) 2 08 10 0
Fax: (0385) 2 08 10 28

 

  • Mitglied werden
  • Stellenangebote
  • Kitas
  • Kurse
  • News
  • Downloads
  • Kontaktformular

© 2026 AWO – Soziale Dienste gGmbH-Westmecklenburg

Navigation überspringen
  • Sitemap
  • Meldestelle
  • Datenschutz
  • Impressum

Wir nutzen Cookies, um unsere Website so interessant wie möglich zu gestalten. Sind Sie damit einverstanden? Sie haben jederzeit die Möglichkeit Ihre Entscheidung zu widerrufen.

Schützt vor Cross-Site-Request-Forgery Angriffen.

Speicherdauer: Dieses Cookie bleibt nur für die aktuelle Browsersitzung bestehen.

Speichert die aktuelle PHP-Session.

Speicherdauer: Dieses Cookie bleibt nur für die aktuelle Browsersitzung bestehen.

Statistik Cookies erfassen Informationen anonym. Diese Information kann uns helfen, zu verstehen, wie unsere Besucher die Website nutzen.

Inhalte von Video- und Social-Media-Plattformen werden standardmäßig blockiert. Wenn Cookies von externen Medien akzeptiert werden, bedarf der Zugriff auf diese Inhalte keiner manuellen Einwilligung mehr.

Anbieter: Open Street Maps / con4gis
Speicherdauer: Sitzunsdauer
Datenschutz